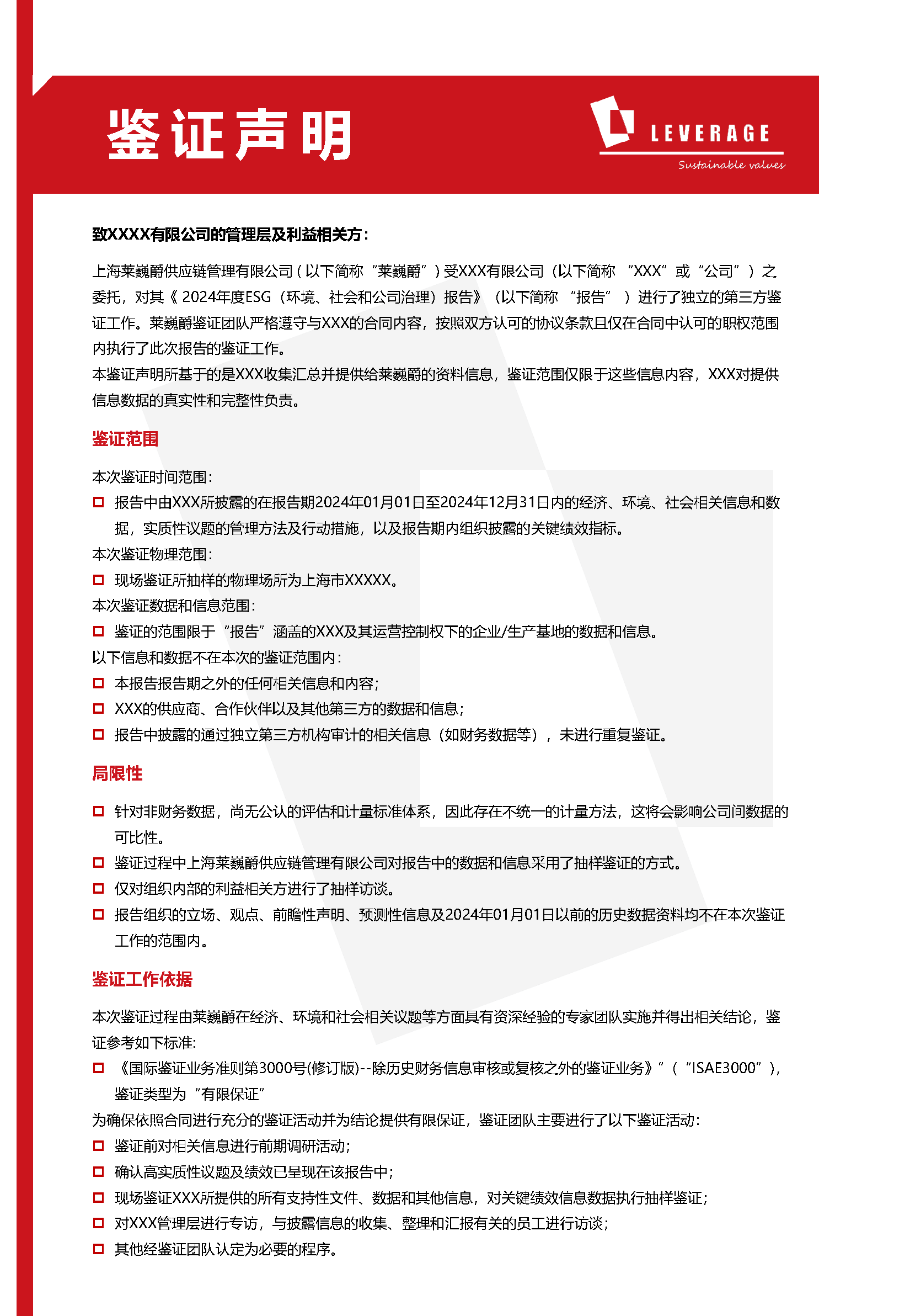
在当今时代,ESG(环境、社会与治理)理念已深入人心,越来越多的企业开始积极披露ESG报告,以展示其在可持续发展方面的努力与成就。然而,随着ESG报告的广泛普及,数据质量与公信力层面的挑战也逐渐显现。企业披露的ESG信息是否准确、可靠,如何让投资者、客户和利益相关方对这些非财务信息建立信任,成为亟待解决的问题。在此背景下,ISAE 3000作为一项成熟的国际鉴证准则,被广泛应用于ESG报告鉴证,成为企业提升ESG报告公信力的智慧选择。
ISAE 3000是国际鉴证业务准则第3000号的简称,由国际审计与鉴证准则理事会(IAASB)发布,是关于历史财务信息审计或审阅以外的鉴证业务的总括性准则。随着可持续发展理念的深入,ESG报告、企业社会责任报告等非财务信息披露的重要性日益凸显。ISAE 3000鉴证服务的核心价值在于,通过独立的第三方鉴证,为企业的ESG报告提供专业验证,帮助企业应对日益严格的监管要求,同时满足投资者、客户及其他利益相关方对高质量ESG信息的期望。
当前,香港联交所在其《环境、社会及管治报告指引》中鼓励发行人寻求独立验证。而全球其他主要市场的监管则展现出更强的强制性,例如,欧盟《企业可持续发展报告指令》(CSRD)要求企业对所报告的可持续发展信息进行法定鉴证。这表明,独立鉴证已成为提升ESG报告可信度的核心工具。对企业而言,它或是满足监管要求的合规义务,或是领先于监管、主动建立市场信任的战略举措。
寻求ISAE 3000鉴证不仅是一项合规工作,更能为企业带来多重战略价值。
经过独立鉴证的ESG报告更能获得投资者、客户和利益相关方的信任。鉴证能有效提高ESG报告的可信性及透明度,遏制企业“漂绿”和造假行为。在当前市场环境下,投资者和利益相关者对企业的可持续发展表现愈发关注,一份经过权威鉴证的ESG报告,无疑将成为企业赢得信任的关键因素。
通过配合会计师事务所完成ESG报告的鉴证工作,上市公司能够理清ESG数据的披露口径,判断与ESG相关的内控体系设计是否严谨。在鉴证工作完成后,会计师事务所还会根据鉴证过程及结果,向被鉴证单位管理层提供管理建议书,帮助企业识别潜在的环境、社会和治理风险,提供机会改善ESG表现。
上市公司ESG信息的披露越来越受到国内外投资者的关注和重视。CDP(碳信息披露计划)、DJSI(道琼斯可持续发展指数)等众多评级及指数将企业的ESG管理水平、ESG数据是否经过第三方机构的鉴证作为评分标准之一。因此,通过ISAE 3000鉴证,企业能够在评级和指数中获得更有利的地位,从而增强投资者信心,吸引更多投资。
目前,各级监管部门正不断通过制定相关指引或发布监管文件,逐步加强对ESG报告的披露要求。越来越多的证券交易所鼓励或要求上市公司对ESG报告进行独立验证。例如,2024年11月20日发布的《企业可持续披露准则——基本准则(试行)》要求企业披露“指标是否以及如何经独立第三方验证”。企业通过ISAE 3000鉴证,能够更好地满足这些监管要求,避免因信息披露不合规而面临的潜在风险。
在ESG报告鉴证领域,ISAE 3000和AA1000AS是两种最为广泛采用的标准。ISAE 3000是国际审计与鉴证准则理事会发布的权威准则,适用于历史财务信息审计或审阅以外的鉴证业务,以程序为导向,通过审计方法验证特定ESG数据的可靠性与一致性。ISAE 3000是会计师事务所对ESG报告进行鉴证时主要采用的标准之一。
AA1000AS是由AccountAbility发布的保证标准,是专门为保证可持续发展业绩而开发的。它符合AccountAbility的四项原则——包容性、重要性、响应性和影响,以及基本的业绩标准。一些领先的服务机构同时精通这两套标准,能够为企业提供更全面、更专业的鉴证服务。
ESG报告鉴证服务通常遵循系统化的专业流程,确保鉴证工作的全面性和可靠性。
对ESG报告进行初步的技术性评估,确保验证工作的顺利进行。这一步骤有助于识别潜在问题和风险点,为后续的鉴证工作奠定基础。
确定范围并向客户提供约定书,解释各方的责任、时间表和费用。确定范围时要考虑使用的标准、寻求的保证水平和类型、项目边界等。
结合文件审验与现场审验(现场或桌面评估),对ESG报告进行全面而深入的验证。进行实质性评估,包括审查利益相关者的反馈,确保重大问题在客户的可持续发展报告中是透明的。这一阶段是整个鉴证流程的核心,通过详细审查和验证,确保ESG报告中的数据和信息真实、可靠,符合相关标准和要求。
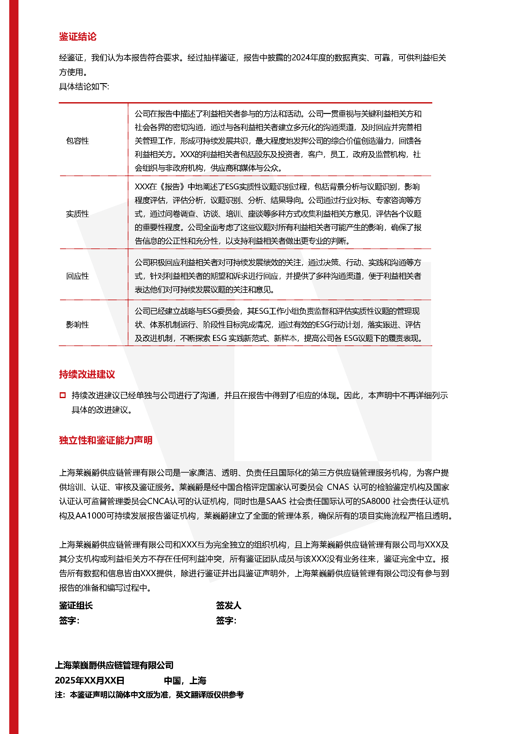
根据验证结果,出具独立、权威的ESG报告验证声明。确定是否符合相关原则和任何具体的绩效指标,并提供一份保证声明以及一份包含方法和结果的报告给管理层。这份声明不仅是对ESG报告质量的肯定,也是企业向利益相关方展示其可持续发展承诺的重要凭证。
ISAE 3000鉴证服务的应用场景十分广泛,涵盖了多个领域的非财务信息验证。
对环境、社会及治理报告中的关键数据进行鉴证,确保披露的准确性和可靠性。通过ISAE 3000鉴证,企业能够向投资者和利益相关方展示其在可持续发展方面的努力和成就,增强市场信任。
一些领先企业已开始将产品节能计算导入ISAE 3000鉴证。这种做法不仅提升了产品的市场竞争力,也为企业在可持续发展领域树立了良好的形象。
根据ISAE 3000标准审计任何非财务指标。这些审计包括DJSI,通过伦敦金银市场协会和伦敦铂金和钯金市场的贵金属保证,冲突矿物报告等等。通过这些特定数据的鉴证,企业能够更好地满足市场和监管要求,提升自身的可持续发展表现。
对于温室气体排放数据,适用的鉴证标准包括ISAE 3410。CDP接受使用ISAE 3000对其气候或可持续发展数据进行核查。随着全球对气候变化的关注日益增加,温室气体排放数据的准确性和可靠性成为企业可持续发展的重要指标。通过ISAE 3000鉴证,企业能够向市场和监管机构展示其在温室气体减排方面的努力和成就。
作为专业的可持续发展与供应链合规服务提供商,Leverage严格依据国际鉴证核心准则ISAE 3000,为企业的ESG报告提供第三方独立鉴证服务,旨在提升报告的可信度与透明度。
严谨的鉴证流程
Leverage的服务遵循系统化的专业路径,确保鉴证过程的严谨与可靠:
技术评估:对ESG报告进行初步评估,识别潜在的数据与流程风险点,明确鉴证重点与范围。
服务协议:与客户商定具体的鉴证范围、时间表,并明确采用的准则及保证等级。
实施执行:通过文件审阅、现场访谈、数据抽样测试等多种方式,对ESG报告中的关键定性陈述和定量绩效数据进行核查。
出具声明:根据核查结果,出具独立的ESG报告鉴证声明。这份声明是对报告信息客观性、真实性的专业背书,可为利益相关方提供可靠参考。
独立鉴证声明模板


聚焦核心价值
选择Leverage的ISAE 3000鉴证服务,企业可以获得以下核心价值:
满足监管期待:随着监管机构日益重视ESG信息质量,独立鉴证成为回应及超越监管要求的有效方式。例如,遵循欧盟 《企业可持续发展报告指令》(CSRD) 的企业,现已必须就其可持续发展报告接受指定的第三方独立鉴证。
提升数据可靠性:通过对温室气体排放、能源消耗等关键环境数据进行鉴证,帮助企业理清数据口径,提升内控水平与信息质量。
提供改进视角:在鉴证过程中,我们关注企业管理ESG议题的方法与流程,并可在出具声明的同时,提供观察到的潜在改进点,助力企业优化ESG管理。
随着全球对可持续发展日益重视,ESG信息的披露质量已成为市场关注的焦点。香港会计师公会2025年10月的最新调查显示,恒生综合大型股指数成分股中,为排放数据取得外部鉴证的公司比例已达66%,较2023年的41%有显著提升。与此同时,中国上市公司协会的数据表明,2024年度A股上市公司中仅有9.11%的可持续发展报告经过了第三方鉴证。这清晰表明,市场对高质量ESG鉴证服务的需求潜力巨大,并将持续增长。
未来,主动寻求ISAE 3000这类国际标准鉴证的企业,将在日益强调透明度和责任感的商业环境中,赢得显著的竞争优势。早期引入鉴证服务,有助于企业更从容地应对日益严格的披露要求,并为投资者及其他利益相关方提供更可靠的决策依据。
Leverage愿依托在可持续发展领域的专业积累,为企业提供严谨、可靠的ISAE 3000鉴证服务。我们致力于帮助客户提升ESG信息披露的公信力,共同构建更可持续的未来。
我们的资质或实践:
·SAI 批准的 SA8000 认证机构(NO.046)
·中国合格评定国家认可委员会检验鉴定机构CNAS (NO.IB0605)
·国际劳工组织(ILO)SCORE 可持续发展项目许可机构
·中国海关总署批准的检验鉴定机构(No.683)
·HIGG FEM环境项目验证机构(NO.131899)
·公益金融联盟(GSFN)创始发起单位
·UNGC联合国契约组织成员
·CNCA中国国家认证认可监督管理委员会认证机构
·中国出入境检验检疫协会合规工作委员会成员
·浙江省国际贸易协会数字化专业委员会联合发起单位及专家委员
· UNEP LCI 联合国环境规划署生命周期倡议成员
·长三角一带一路国际认证联盟服务机构
·长三角绿色低碳发展行动共同体成员
·全生命周期绿色管理专业委员会成员单位
·中国企业气候行动CCCA成员
·AA1000可持续发展(ESG)报告验证机构
· 科学碳目标倡议(SBTi)成员
· TCFD气候相关财务信息披露工作组支持者
·EPD环境产品声明中国认可机构
·联合国责任投资原则组织(UN PRI)签署机构
·IIAF 国际反舞弊协会成员
·上海市企业法律顾问协会 理事单位
·上海市可持续发展研究会国际标准化专业委员会
·国家“绿色制造体系”第三方评价机构
·零碳工厂评价认证服务机构
·上海市绿色低碳服务机构
·制药供应链负责任倡议PSCI审核机构
·全球电子协会IPC1401 ESG管理体系先学伙伴
·EcoVadis 认可的核心咨询合作伙伴
·中华环保联合会ESG专委会委员单位
·IFRS认可的第三方服务机构
·IAASB认可的第三方服务机构
我们的服务:
Leverage在全球范围内为客户提供站式的解决方案和系列增值服务,包括但不限于如审核、认证、验证、验货、绿色供应链管理、培训、Ecovadis/CDP/NQC-SAQ/SBTi/CSA/MSCI 技术咨询、ILO SCORE 企业可持续发展培训项目、Higg FEM 环境验证项目、服务认证、产品认证、ISO 管理体系认证 (ISO9001 质量管理体系、ISO14001 环境管理体系、ISO45001 职业健康安全管理体系、ISO13485 医疗器械质量管理体系、ISO37001 反贿赂管理体系 、 ISO37301 合规管理体系 、GB/T 39604 社会责任管理体系、ISO20400 可持续采购绩效评估、ISO28000 供应链安全管理体系认证 等) 、 SA8000 社会责任审核 、神秘访客服务、OCI 海洋塑料循环回收认证、定制化可持续发展解决方案和 ESG 报告编制及评级提升、AA1000可持续发展(ESG/TCFD)报告鉴证、ISO14064 和 ISO14067 等温室气体碳盘查、碳足迹、碳管理体系建设、碳中和认证、碳中和路线图披露等相关可持续发展服务。
我们的客户:
我们已经为350多家国内外著名品牌提供了专业服务,其中包括正泰集团、金风科技、华为、晶科能源、瑞可达、中材科技、上下、台达、丰田汽车、奇瑞、晨光、中车、阳光能源、冠捷、臻臣、翔泰、Gildan、The Very Group, The Manufactured Network, ARCO, MuscleSquad, WALMART, GAP, H&M, ZARA, NIKE, ADIDAS, ONLY, PVH, VF, TARGET, Costco, ALDI, DUNELM, ASDA, Coles, JCPenney, COLES, NewLook, B&Q, BAREFOOT, MONSOON, George, Waitrose, RiverIsland, HALFORDS, JohnLewis, Hallmark等。
我们的服务网络:
我们也在包括日本、韩国、越南、柬埔寨、孟加拉、缅甸、马来西亚、印度尼西亚、斯里兰卡、巴基斯坦、美国、英国、意大利等国家设立分公司或代表处,相信能为供应链上游的利益相关方提供更为全面的解决方案。
欢迎联系我们
Leverage上海总部 :
地址:上海市闵行区恒南路1328号2号楼M02室
电话: +86 21 64067720
邮箱:info@leveragelimited.com
业务联系:
Murphy Fei 13917452486
Aron Qu 13917794381
Weber Hu 18817921025
其他事宜联系人:
技术支持: Joyce Gu 13601755765
投诉及建议: Murphy Fei 13917452486
廉政事宜: Aron Qu 13917794381
匿名举报邮箱:
compliance@leveragelimited.com
【联系我们】
Tel:
+86 21 64067720
Email: info@leveragelimited.com