在中国证监会指导下,2024年2月8日晚,沪深北三大交易所齐发可持续发展报告信披指引-《上市公司自律监管指引——可持续发展报告(试行)(征求意见稿)》(以下简称“《指引》”),要求特定上市公司依规强制披露可持续发展报告,其他公司鼓励自愿披露。这一举措意味着可持续发展报告或ESG报告不再是财务报告之外的“锦上添花”,而将成为上市公司的“硬性标配”。根据指引内容,上市公司需根据规定披露环境、社会、公司治理等相关信息,从而更全面地呈现公司价值,促进ESG发展在中国资本市场的推广应用。

《指引》是我国首部系统性的上市公司ESG信息披露规则,共六章五十八条,涵盖二十个具体议题,明确了上市公司可持续发展信息的披露框架,环境信息、社会信息、公司治理信息的披露规则。
根据《指引》,报告期内持续被纳入上证180、科创50、深证100、创业板指数的样本公司、以及境内外同时上市的公司,应当最晚在2026年4月30日前,首次披露2025年度《可持续发展报告》。此外,北交所上市公司可按照相关规定自愿披露。
根据资料显示,目前共450余家A股上市公司被纳入强制披露范围,合计占A股市值的51%。对这些企业而言,ESG报告不再仅仅是 “锦上添花”,而将成为它们在资本市场的“硬性标配”。
起草说明指出,新规以“引导上市公司践行可持续发展理念,规范可持续发展相关信息披露”为目的,以“实事求是、系统思维、博采众长、中国特色”为思路,强调上市公司“不得进行选择性披露,不得与依法披露的信息相冲突,不得误导投资者及其他利益相关者”。
三大交易所表示,新规出台前,A股已有超千家上市公司在2023年度披露了ESG相关报告。然而,由于缺乏统一标准,且部分数据披露难度较大,很多公司在实际披露的报告中重定性而轻定量,选取的数据可对照性、平衡性欠缺,导致报告质量参差不齐,且不同公司业务存在差异,对投资者的参考价值相对有限。
针对这一突出问题,《指引》明确了上市公司在披露部分重要议题的相关信息时需兼采定性、定量方式。企业在披露定量数据时应采取规范的术语、单位和计量方法,并保持测量及计算方法的一致性,在方法变化后及时对相关数据进行追溯调整,便于投资者及其他利益相关者对其ESG表现进行横向及纵向对比。
具体而言,《指引》对于E(环境)、S(社会)、G(公司治理)三方面都做出了明确规定。
在环境信息披露章节,沪深交易所设置了生态系统与生物多样性、循环经济等重要议题,针对气候变化、污染防治等重要环境议题提出披露要求。根据要求,上市公司除了披露气候变化相关治理、战略、影响、风险和机遇管理、指标与目标等内容外,还应当进一步披露气候适应性、转型计划、温室气体排放总量、减排措施、碳排放相关机遇等事项。
除应对气候变化议题外,环境信息披露部分还设置了污染物、废弃物、生态系统与生物多样性、环境事件及处罚等议题,上市公司应当根据其是否属于环境信息依法披露企业或者其生产经营对环境的重大影响情况,按照《可持续发展信披指引》规定披露相关信息。
在社会信息披露章节,交易所设置了乡村振兴、创新驱动、科技伦理、供应链安全、平等对待中小企业等多个重要议题。并要求上市公司应当根据《可持续发展信披指引》规定,披露相关议题所涉及的影响、风险和机遇、公司采取的具体措施、取得的具体成效等内容。
在公司治理信息披露章节,交易所进一步对可持续发展治理提出实践和披露要求,明确上市公司应当积极将可持续发展理念及具体措施融入公司治理的各项制度和流程,进一步健全和完善公司治理机制,并披露按照不同议题及重要性建立的公司治理结构、内部制度、控制措施和程序情况等。此外,还应当披露反贪污反贿赂、反不正当竞争相关情况。
《指引》还安排了过渡期及缓释措施。根据过渡期安排,沪深交易所要求强制披露的上市公司应在2026年4月30日前发布2025年度《可持续发展报告》。首个报告期上市公司无需披露相关指标的同比变化情况,对于定量披露难度较大的指标,可进行定性披露并解释原因;在2025年度、2026年度报告期内,披露主体难以定量披露可持续发展相关风险和机遇对当期财务状况影响的,可仅进行定性披露。
沪深交易所表示,将按照证监会统一部署,不断丰富完善可持续发展规则体系、产品体系、服务体系,推动形成高质量的绿色可持续发展金融市场生态。北交所也明确,将充分发挥“主阵地”的市场功能,深化可持续发展理念,加快提升市场建设成效,推动创新型中小企业深入贯彻落实新发展理念、积极绿色转型,为构建新发展格局、推动高质量发展积极贡献力量。

随着披露ESG报告的企业数量快速增长,利益相关方、尤其是投资机构对ESG报告的质量以及所披露信息的可信度的关注度逐渐提高。港交所、SEC、欧盟等监管机构对上市公司对可持续性信息披露质量做出要求或建议,建议企业通过第三方审验对ESG信息可靠性做出保证,MSCI、CDP、DJSI等ESG评级指数将是否开展第三方验证作为评分标准。开展ESG报告审验,可提高信息和数据报告的可信度和透明度。
Leverage作为一家专注ESG培训、报告编制及审验的机构;在此想告诉大家ESG报告内容与数据合规的重要性。
2019年12月,港交所发布《环境、社会及管治报告指引》,鼓励上市公司对其ESG报告进行独立第三方鉴证ESG。
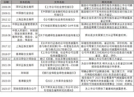
尽管ESG的实践行动相对于国际并不处于领先位置,但中国市场对ESG的行动始终保持着积极态度。如下表所示,中国政府对ESG相关政策制度正逐步完善加强,相较于国际出现鉴证强制要求,我国目前尚未完全覆盖。
表:企业ESG鉴证的相关制度变迁

根据资料显示,2022年度共有110家上市公司聘请了第三方执行了ESG报告信息的鉴证,占比4%。而根据国务院国资委办公厅的相关统计,截止2023年8月,已有153户央企境内上市公司编制并发布了专门的2022年度ESG报告,占比41.58%,较上年占比提升了28.87个百分点。而在获取ESG鉴证方面,不同行业间的差距也较为明显。据资料显示,基础材料、电讯、金融、能源及工业领域的鉴证表现均较好,鉴证百分比均超过50%,而房地产行业则仅达到37%。
由此可见,就目前市场容量来看,市场还处于初期萌芽阶段,随着ESG观念的普及和行业龙头相继引入ESG鉴证服务,未来2-3年内将会有较快的增长。
根据IAASB(国际审计与鉴证准则理事会)的定义,ESG报告鉴证是指鉴证服务提供方就某个鉴证对象(例如ESG报告中披露的关键数据)依据鉴证工作准则陈述一个结论,用以增强除了该对象责任方以外的预期使用者对该鉴证对象产出结果的信任程度。
为避免利益冲突,鉴证服务提供商应当为第三方专业机构,这样开展有效鉴证可以确保其报告的无偏性和可靠性。
伴随着企业ESG信息披露的力度增加,监管机构和资产管理者纷纷开始聚焦信息披露的可靠性,ESG第三方鉴证得到了更多的关注。
表:金融机构和其对ESG鉴证的相关倡议

随着ESG相关绩效重要性的不断显现,投资者和利益相关方对获得可靠、一致和高质量的ESG信息和数据的期望越来越高,要求ESG报告中的信息和数据都经得起推敲。
我们发现,越来越多的企业主动寻求独立第三方机构对其ESG报告进行鉴证。
聘请第三方机构对企业ESG报告进行鉴证,可以提升ESG报告中披露信息和数据的可信度和透明度,鉴证能有效提高ESG报告(或其关键数据)的可信性及透明度,帮助上市公司更有效的披露ESG信息,提升ESG信息披露质量,更好回应境外投资者等利益相关方关切,也帮助投资者等报告的预期使用者更有效获取ESG信息。
另一方面,ESG鉴证也可以帮助企业以独立第三方视角对信息披露流程、内容进行审阅,保证质量。
上市公司能够理清ESG数据的披露口径,判断与ESG相关的内控体系设计是否严谨、控制活动是否有效实施、现行管理体系是否存在漏洞,加强ESG数据和信息的收集管理,规范ESG工作管理流程,完善管理漏洞,加快搭建ESG管理体系,加强相应的风险管理,提升整体风险管理水平。
2022年3月,美国证券交易委员会(SEC)发布《上市公司气候数据信息披露规则》提案。SEC要求上市公司对范围1和范围2的温室气体排放量进行外部鉴证,并逐渐由“有限保证”过渡到“合理保证”。随着SEC气候相关信息披露规则的加速出台,将有更多企业布局和推动气候风险管理和信息披露工作。2022年11月,欧洲理事会通过了《企业可持续发展报告指令》(CSRD)于2023年1月5日生效。该指令在欧盟范围内引入对企业可持续发展信息的有限鉴证要求,公司应对其报告内容提供合规鉴证意见。对ESG报告提供的鉴证服务必须来自经认可的独立审计师或其他鉴证机构,确保可持续发展信息符合欧盟已通过的认证标准。同时,依据该指令内容,欧盟委员会将在2026年10月1日通过立法规定有限鉴证标准,并于2028年进一步立法规定合理鉴证标准。
目前比较权威的标准和指引有:由ISEA(社会和伦理责任协会)编制的AA1000,由IAASB(国际审计与鉴证准则理事会)编制的ISAE3000。其中,AA1000是以ESG信息披露为主体的首项权威性审验标准,适用范围较广泛。自该项标准颁布起,国际上依此标准进行审验并发布ESG审验报告的企业数量逐渐增加。

此前,Leverage 已获批成为AA1000可持续发展(ESG)报告验证机构。Leverage 将协同AccountAbility在可持续信息和企业责任信息披露方面提供专业的审验服务,为客户应对可持续发展挑战和面对投资人审视时提供信心。


► 对组织整体管理实践的质量、严谨程度和一致程度,以及在 AA1000AP(2018)包容性、实质性、回应性和影响性等四大原则上的表现得出结论。
► 协助报告组织,通过 AA1000AP (2018) 的应用,获得对整体可持续发展表现的保证,包括管理和报告的范围
► 确保报告组织的目标、披露和可持续发展管理都以利益相关方为中心。
► 提供久经考验和国际公认的可持续发展审验方法。
► 补充其他国际的和国家的审验标准和框架。
► 兼容其他国际,国家、部门和/或主题驱动的可持续发展相关标准、框架和指导原则。
► 为报告组织的可持续发展绩效的披露信息的可靠性和质量,建立信任和信誉。
► 形成有外部保证的信息,从而有效地支持治理实践,组织决策和风险管理。


期待企业在讲好企业ESG实践故事的同时,重视内容及数据的准确性,避免不必要的麻烦及损失;
把专业的事交给专业的人来做,让我们携手讲好中国企业的“ESG”故事。
Leverage作为一家廉洁透明负责的第三方供应链管理服务公司,也是国家认证认可监督管理委员会认证机构(CNCA-R-2020-707)、中国合格评定国家认可委员会检验鉴定机构(CNAS IB0605)、LCA全生命周期绿色管理专业委员会成员单位、AA1000可持续报告的审验机构,以及如UNGC、UNEP、SAI等多个国际组织的成员单位,具有企业社会责任、ESG、合规、气候行动等方面的丰富经验,可为企业提供ESG报告编制及验证、企业社会责任解决方案、ISO管理体系认证(ISO9001/14001/45001/37301)、组织碳核查、产品碳足迹核算、碳中和解决方案等服务,期待与企业伙伴们携手推动中国的ESG发展,助力企业可持续经营。
ISO管理体系认证 | 服务认证 | 产品认证 | 产品检验检测服务| 企业ESG战略咨询 | ESG报告编制 | ESG报告鉴证 | ESG评级提升 |OCI海洋塑料循环回收认证 | 组织碳核查 | 产品碳足迹核算 | 企业碳中和方案定制| CDP/CSA/Ecovadis等国际评价提升项目 | SBTi科学碳目标倡议咨询项目|SCORE可持续发展项目
我们的资质或实践:
·SAI 批准的 SA8000 认证机构(NO.046)
·中国合格评定国家认可委员会检验鉴定机构CNAS (NO.IB0605)
·国际劳工组织(ILO)SCORE 可持续发展项目许可机构
·中国海关总署批准的检验鉴定机构(No.683)
·HIGG FEM环境项目验证机构(NO.131899)
·公益金融联盟(GSFN)创始发起单位
·UNGC联合国契约组织成员
·CNCA中国国家认证认可监督管理委员会认证机构
·中国出入境检验检疫协会合规工作委员会成员
·浙江省国际贸易协会数字化专业委员会联合发起单位及专家委员
· UNEP LCI 联合国环境规划署生命周期倡议成员
·长三角一带一路国际认证联盟服务机构
·长三角绿色低碳发展行动共同体成员
·全生命周期绿色管理专业委员会成员单位
·中国企业气候行动CCCA成员
·AA1000可持续发展(ESG)报告验证机构
· 科学碳目标倡议(SBTi)成员
· TCFD气候相关财务信息披露工作组支持者
·EPD环境产品声明中国认可机构
·联合国责任投资原则组织(UN PRI)签署机构
·IIAF 国际反舞弊协会成员
·上海市企业法律顾问协会 理事单位
·上海市可持续发展研究会国际标准化专业委员会
·国家“绿色制造体系”第三方评价机构
·零碳工厂评价认证服务机构
·上海市绿色低碳服务机构
·制药供应链负责任倡议PSCI审核机构
·全球电子协会IPC1401 ESG管理体系先学伙伴
·EcoVadis 认可的核心咨询合作伙伴
·中华环保联合会ESG专委会委员单位
·IFRS认可的第三方服务机构
·IAASB认可的第三方服务机构
我们的服务:
Leverage在全球范围内为客户提供站式的解决方案和系列增值服务,包括但不限于如审核、认证、验证、验货、绿色供应链管理、培训、Ecovadis/CDP/NQC-SAQ/SBTi/CSA/MSCI 技术咨询、ILO SCORE 企业可持续发展培训项目、Higg FEM 环境验证项目、服务认证、产品认证、ISO 管理体系认证 (ISO9001 质量管理体系、ISO14001 环境管理体系、ISO45001 职业健康安全管理体系、ISO13485 医疗器械质量管理体系、ISO37001 反贿赂管理体系 、 ISO37301 合规管理体系 、GB/T 39604 社会责任管理体系、ISO20400 可持续采购绩效评估、ISO28000 供应链安全管理体系认证 等) 、 SA8000 社会责任审核 、神秘访客服务、OCI 海洋塑料循环回收认证、定制化可持续发展解决方案和 ESG 报告编制及评级提升、AA1000可持续发展(ESG/TCFD)报告鉴证、ISO14064 和 ISO14067 等温室气体碳盘查、碳足迹、碳管理体系建设、碳中和认证、碳中和路线图披露等相关可持续发展服务。
我们的客户:
我们已经为350多家国内外著名品牌提供了专业服务,其中包括正泰集团、金风科技、华为、晶科能源、瑞可达、中材科技、上下、台达、丰田汽车、奇瑞、晨光、中车、阳光能源、冠捷、臻臣、翔泰、Gildan、The Very Group, The Manufactured Network, ARCO, MuscleSquad, WALMART, GAP, H&M, ZARA, NIKE, ADIDAS, ONLY, PVH, VF, TARGET, Costco, ALDI, DUNELM, ASDA, Coles, JCPenney, COLES, NewLook, B&Q, BAREFOOT, MONSOON, George, Waitrose, RiverIsland, HALFORDS, JohnLewis, Hallmark等。
我们的服务网络:
我们也在包括日本、韩国、越南、柬埔寨、孟加拉、缅甸、马来西亚、印度尼西亚、斯里兰卡、巴基斯坦、美国、英国、意大利等国家设立分公司或代表处,相信能为供应链上游的利益相关方提供更为全面的解决方案。
欢迎联系我们
Leverage上海总部 :
地址:上海市闵行区恒南路1328号2号楼M02室
电话: +86 21 64067720
邮箱:info@leveragelimited.com
业务联系:
Murphy Fei 13917452486
Aron Qu 13917794381
Weber Hu 18817921025
其他事宜联系人:
技术支持: Joyce Gu 13601755765
投诉及建议: Murphy Fei 13917452486
廉政事宜: Aron Qu 13917794381
匿名举报邮箱:
compliance@leveragelimited.com
【联系我们】
Tel:
+86 21 64067720
Email: info@leveragelimited.com