中国“爵”起

诺雅克获Leverage颁发AA1000 ESG报告鉴证声明:彰显企业社会责任与可持续发展成就|中国“爵”起|莱巍爵供应链官网

诺雅克获Leverage颁发AA1000 ESG报告鉴证声明:彰显企业社会责任与可持续发展成就

点击数:
cafb849a-3efa-4817-ac8c-89e5863e6205.jpg
(图片来自互联网)

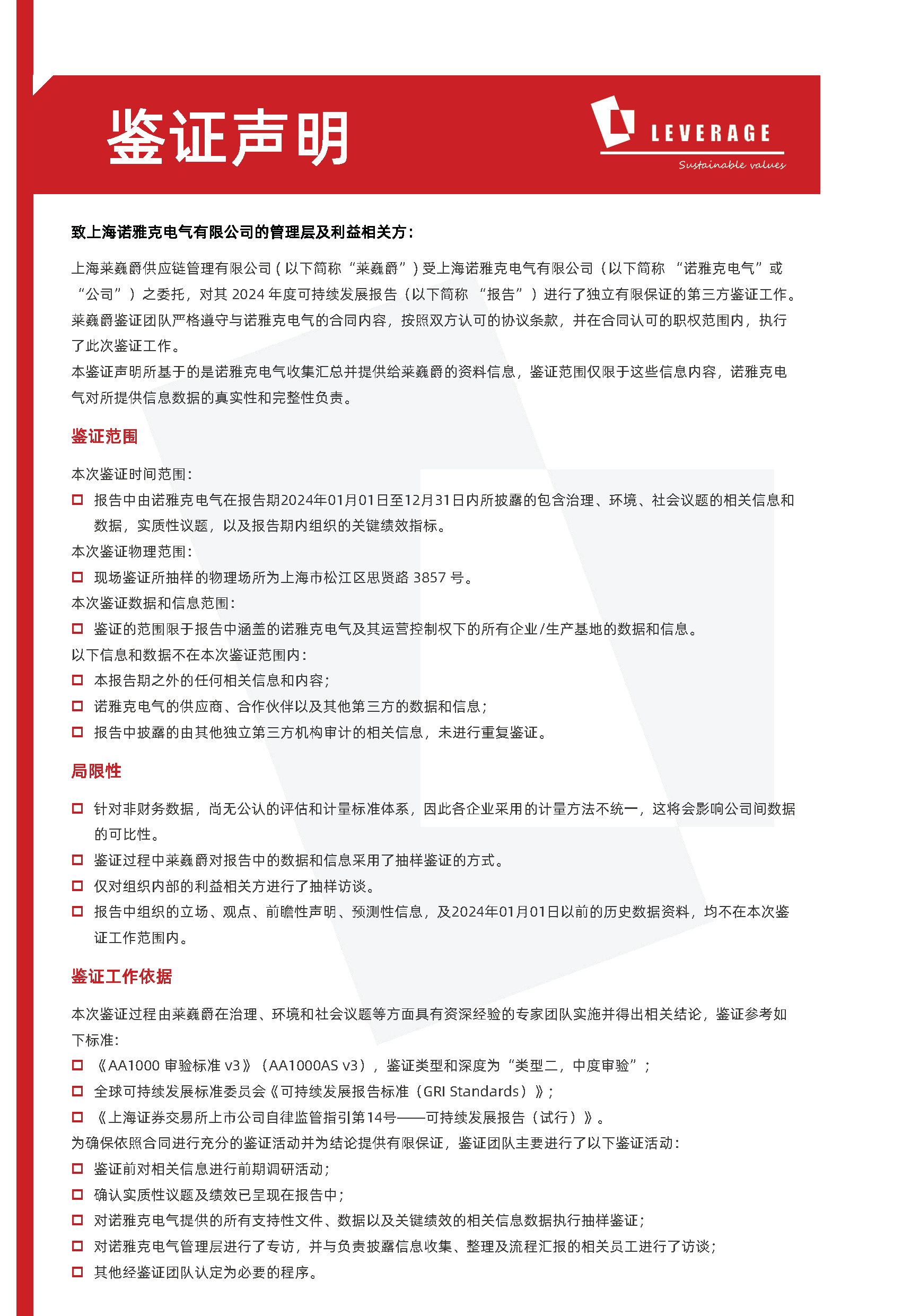
随着全球对企业社会责任和可持续发展的重视日益深化,确保ESG报告的真实性与透明度,已成为企业践行可持续发展战略的核心支撑。2025 年 10 月,Leverage 为上海诺雅克电气有限公司(以下简称 “上海诺雅克”)发布的《2024 年度可持续发展报告》提供了第三方独立鉴证服务。Leverage 依照 AA1000 审验标准,对该报告中披露的经济、环境和社会实质性议题,以及可持续发展绩效信息和数据进行了严格审验,结果表明,报告中 2024 年度披露的数据真实可信,可供各利益相关方参考使用。

诺雅克获Leverage颁发AA1000 ESG报告鉴证声明:彰显企业社会责任与可持续发展成就

诺雅克获Leverage颁发AA1000 ESG报告鉴证声明:彰显企业社会责任与可持续发展成就

AA1000ESG报告鉴证声明的重要性

AA1000 鉴证声明的核心价值,在于其通过独立的第三方审验,将企业自我陈述的 ESG 信息提升至可信的保证级别。该声明并非简单核对数据,而是依据 AA1000 保证标准,评估报告在包容性、重大性、回应性等原则的贯彻程度,从而从根本上杜绝“漂绿”风险,赋予报告坚实的公信力。这不仅为投资者与利益相关方提供了可靠的决策依据,更推动企业将 ESG 管理从边缘的公关宣传,内化为核心的战略管理流程,最终在卓越的治理中构建可持续的竞争优势与市场公信力。

上海诺雅克 ESG 实践总结

上海诺雅克在2024年全面深化其可持续发展实践,系统性推进了环境、社会及治理(ESG)工作。

在环境层面,上海诺雅克于2024年积极践行碳中和路径,通过实施《零碳工厂建设管理》与《温室气体盘查管理》标准,系统推进碳排放管理,并凭借“绿色电力使用+碳信用抵消”机制,实现运营层面碳中和,荣获“零碳工厂”认证,全年可再生能源使用量达44.5万千瓦时。

在社会责任方面,上海诺雅克高度重视员工关怀与社区共建,不仅完善薪酬福利与职业发展体系,全年培训覆盖率达100%,还成功举办“员工子女趣味夏令营”等亲子活动,增强员工归属感;同时通过爱心助农、教育捐赠与乡村振兴等项目积极回馈社会。

在公司治理方面,上海诺雅克融入正泰集团三级ESG治理架构,持续完善合规与风控体系,全年开展反贪腐及ESG专项培训超750小时,更新内部制度65项,切实筑牢廉洁运营与数据安全防线,为可持续发展提供了坚实的治理基础。

上海诺雅克电气有限公司



4fe1b690-55fb-4520-be57-666b9bd00250.png

上海诺雅克电气有限公司(上海诺雅克)成立于2007年11月30日,是正泰集团旗下的中高端电气品牌,专注于高端智能电气业务的全球化公司。公司总部位于上海松江区,占地面积达400亩,拥有现代化的智能制造基地和研发中心,是一家国家级高新技术企业和国家级专精特新“小巨人”企业。上海诺雅克始终致力于为全球客户提供高性能、高可靠的智能电气产品与系统解决方案。

上海诺雅克产品线覆盖智能配电、工业控制、新能源及电力物联网等多个领域,包括智能框架断路器、塑壳断路器、交流接触器、光伏专用断路器、智能网关等全系列产品。这些产品广泛应用于电力、建筑、工业、新能源、数据中心、轨道交通等重要行业,为全球能源转型和数字化发展提供关键技术支撑。

上海诺雅克在创新研发方面投入巨大,建立了覆盖亚太、欧洲、北美三大区域的研发体系,拥有数百人的专业研发团队。通过持续的技术创新,上海诺雅克已获得377项专利和31项软件著作权,多项产品通过国际CB、UL、CE等认证。公司还率先在行业内建设了智能化数字工厂,引入自动化生产线和数字化管理系统,确保产品品质的卓越性和稳定性。

经过十多年的发展,上海诺雅克已在全球40多个国家和地区建立了销售和服务网络,产品远销欧洲、北美、亚太等地区,参与了众多国内外重大工程项目。公司始终坚持以技术创新驱动发展,以优质产品服务全球客户,持续为智能电网建设和能源互联网发展贡献力量。

Leverage莱巍爵



logo.png

Leverage 作为一家廉洁、透明、负责任的国际供应链管理服务机构,是中国国家认证认可监督管理委员会认证机构(CNCA-R-2020-707)、中国合格评定国家认可委员会检验鉴定机构(CNAS IB0605)、国际劳工组织(ILO)SCORE可持续发展项目许可机构,同时也是SAAS认可的发证机构,我们可以依据ISO、IPCC、国家及地方等标准为客户提供碳中和相关服务,如绿色供应链评审、组织碳核查、碳披露辅导、碳中和战略咨询、绿色工厂技术服务、零碳工厂技术服务及方案制定等,同时也可为客户提供SA8000审核服务。同时,作为AA1000可持续发展(ESG)报告审验机构,Leverage 也将利用自身团队的专业知识为企业的可持续发展报告提供专业的审验服务。Leverage致力于通过我们优质的服务助力客户实现企业及供应链可持续发展目标的实现。

微信图片_20250306150017.png

ISO管理体系认证 | 服务认证 | 产品认证 | 产品检验检测服务| 企业ESG战略咨询 | ESG报告编制 |   ESG报告鉴证 |   ESG评级提升 |OCI海洋塑料循环回收认证 | 组织碳核查 | 产品碳足迹核算 | 企业碳中和方案定制| CDP/CSA/Ecovadis等国际评价提升项目 | SBTi科学碳目标倡议咨询项目|SCORE可持续发展项目

我们的资质或实践:

·SAI 批准的 SA8000 认证机构(NO.046)

·中国合格评定国家认可委员会检验鉴定机构CNAS   (NO.IB0605)

·国际劳工组织(ILO)SCORE 可持续发展项目许可机构

·中国海关总署批准的检验鉴定机构(No.683)

·HIGG FEM环境项目验证机构(NO.131899)

·公益金融联盟(GSFN)创始发起单位

·UNGC联合国契约组织成员

·CNCA中国国家认证认可监督管理委员会认证机构

·中国出入境检验检疫协会合规工作委员会成员

·浙江省国际贸易协会数字化专业委员会联合发起单位及专家委员

· UNEP LCI 联合国环境规划署生命周期倡议成员

·长三角一带一路国际认证联盟服务机构

·长三角绿色低碳发展行动共同体成员

·全生命周期绿色管理专业委员会成员单位

·中国企业气候行动CCCA成员

·AA1000可持续发展(ESG)报告验证机构

· 科学碳目标倡议(SBTi)成员

· TCFD气候相关财务信息披露工作组支持者

·EPD环境产品声明中国认可机构

·联合国责任投资原则组织(UN PRI)签署机构

·IIAF 国际反舞弊协会成员

·上海市企业法律顾问协会 理事单位

·上海市可持续发展研究会国际标准化专业委员会

·国家“绿色制造体系”第三方评价机构

·零碳工厂评价认证服务机构

·上海市绿色低碳服务机构

·制药供应链负责任倡议PSCI审核机构

·全球电子协会IPC1401 ESG管理体系先学伙伴

·EcoVadis 认可的核心咨询合作伙伴

·中华环保联合会ESG专委会委员单位

·IFRS认可的第三方服务机构

·IAASB认可的第三方服务机构



我们的服务:

Leverage在全球范围内为客户提供站式的解决方案和系列增值服务,包括但不限于如审核、认证、验证、验货、绿色供应链管理、培训、Ecovadis/CDP/NQC-SAQ/SBTi/CSA/MSCI 技术咨询、ILO SCORE 企业可持续发展培训项目、Higg FEM 环境验证项目、服务认证、产品认证、ISO 管理体系认证 (ISO9001 质量管理体系、ISO14001 环境管理体系、ISO45001 职业健康安全管理体系、ISO13485 医疗器械质量管理体系、ISO37001 反贿赂管理体系 ISO37301 合规管理体系 、GB/T 39604 社会责任管理体系、ISO20400 可持续采购绩效评估、ISO28000 供应链安全管理体系认证 等) SA8000 社会责任审核 、神秘访客服务、OCI 海洋塑料循环回收认证、定制化可持续发展解决方案和 ESG 报告编制及评级提升、AA1000可持续发展(ESG/TCFD)报告鉴证、ISO14064 和 ISO14067 等温室气体碳盘查、碳足迹、碳管理体系建设、碳中和认证、碳中和路线图披露等相关可持续发展服务。


我们的客户:

我们已经为350多家国内外著名品牌提供了专业服务,其中包括正泰集团、金风科技、华为、晶科能源、瑞可达、中材科技、上下、台达、丰田汽车、奇瑞、晨光、中车、阳光能源、冠捷、臻臣、翔泰、Gildan、The Very Group, The Manufactured Network, ARCO, MuscleSquad, WALMART, GAP, H&M, ZARA, NIKE, ADIDAS, ONLY, PVH, VF, TARGET, Costco, ALDI, DUNELM, ASDA, Coles, JCPenney, COLES, NewLook, B&Q, BAREFOOT, MONSOON, George, Waitrose, RiverIsland, HALFORDS, JohnLewis, Hallmark等。


我们的服务网络:

我们也在包括日本、韩国、越南、柬埔寨、孟加拉、缅甸、马来西亚、印度尼西亚、斯里兰卡、巴基斯坦、美国、英国、意大利等国家设立分公司或代表处,相信能为供应链上游的利益相关方提供更为全面的解决方案。



欢迎联系我们

Leverage上海总部

地址:上海市闵行区恒南路1328号2号楼M02室

电话: +86 21 64067720

邮箱:info@leveragelimited.com


业务联系:

Murphy Fei 13917452486

Aron Qu 13917794381

Weber Hu 18817921025


其他事宜联系人:

技术支持: Joyce Gu 13601755765

投诉及建议: Murphy Fei 13917452486

廉政事宜: Aron Qu 13917794381

匿名举报邮箱: compliance@leveragelimited.com


               


                   

【联系我们】

Tel:
+86 21 64067720

Email: info@leveragelimited.com





我们的合作伙伴

TOP