在全球供应链加速绿色化转型的时代浪潮中,随着“双碳”战略的纵深推进以及国际低碳合规要求的日趋严格,开展组织温室气体盘查已成为企业实现合规运营、管控风险与推动绿色发展的根本基石。这项系统性工作不仅助力企业构建科学、规范的碳管理体系,也为中国企业带来新一轮合规挑战与战略机遇。为帮助企业深入理解政策要求、掌握方法工具,Leverage年度系列研讨会第三期精彩继续。2026年1月16日,Leverage可持续发展项目经理、温室气体排放管理师、资深双碳咨询师蔡笃帅先生带来了题为“组织温室气体盘查核算标准与方法解读”的专题分享。

本次分享兼顾政策解读与实操落地,通过行业案例演练与答疑,帮助企业环保/ESG/能源管理岗位人员建立科学盘查体系,有效应对监管核查、供应链低碳要求及CDP问卷等场景,为企业碳资产管理、减排目标设定及可持续发展规划筑牢根基。零基础可学,实操导向,助力组织高效完成低碳转型第一步。
本期为您带来直播回顾。若您未来得及观看直播,可扫描文末二维码观看完整课程回放。


在本次分享中,蔡经理首先从国际与国内双重视角,系统阐释了企业开展碳盘查的紧迫性与战略意义。他指出,国际层面,《巴黎协定》设定的全球温控目标、日益成熟的ESG评价体系以及全球供应链中不断强化的碳管理要求,构成了企业必须响应的外部驱动力。国内层面,中国“双碳”目标的庄严承诺、国家“十四五”规划及2030年碳达峰行动方案的战略部署、资本市场与投资者对可持续发展信息的日益关注,以及来自产业链下游客户的明确要求,共同驱动企业必须将碳管理纳入核心运营。蔡经理强调,碳盘查已超越单纯的环境管理范畴,成为企业参与未来商业竞争、获取市场信任和绿色金融支持的“通行证”。
在明确“为何要做”之后,蔡经理深入剖析了“依据何做”的问题,即核算标准体系。他对国际通行的《温室气体核算体系》(GHG Protocol)与ISO 14064系列标准,以及国内由国家发改委发布的24个行业核算指南和碳市场履约行业(发电、水泥、钢铁、铝冶炼)的专门指南进行了详细对比。他特别指出,国际标准更加强调价值链的完整性,对“范围三”间接排放有系统性的核算要求;而国内现行指南当前的重点更侧重于与生产直接相关的“范围一”和“范围二”排放。蔡经理通过清晰的对比表格,展示了GHG Protocol与ISO 14064在排放分类上的对应关系,并强调了无论遵循何种框架,核算工作都必须植根于相关性、完整性、一致性、透明性、准确性这五大核心原则。


进入“如何去做”的实操核心,蔡经理以清晰的逻辑拆解了碳盘查的全流程。第一步是确定组织边界,企业需要在股权比例法和控制权法(包括财务控制与运营控制)中做出明确选择,这决定了哪些实体的排放应纳入核算范围。第二步是设定运营边界,即识别并分类直接排放(范围一)、外购能源间接排放(范围二)以及其他价值链间接排放(范围三)。蔡经理重申,全面识别范围三排放是衡量企业碳管理深度和应对未来更严苛披露要求的关键。
基于“活动数据 × 排放因子 × 全球变暖潜势(GWP)” 这一通用计算公式,蔡经理结合大量实例,系统讲解了各类排放源的数据收集与计算。对于范围一,他详细拆解了固定燃烧源(如锅炉、发电机)、移动源(车辆、叉车)、工业生产过程排放以及逸散排放(制冷剂、六氟化硫、废水处理甲烷)的数据获取要点。对于范围二,他强调了准确计量外购电力、热力、蒸汽等能源消耗并获取对应发票凭证的重要性。


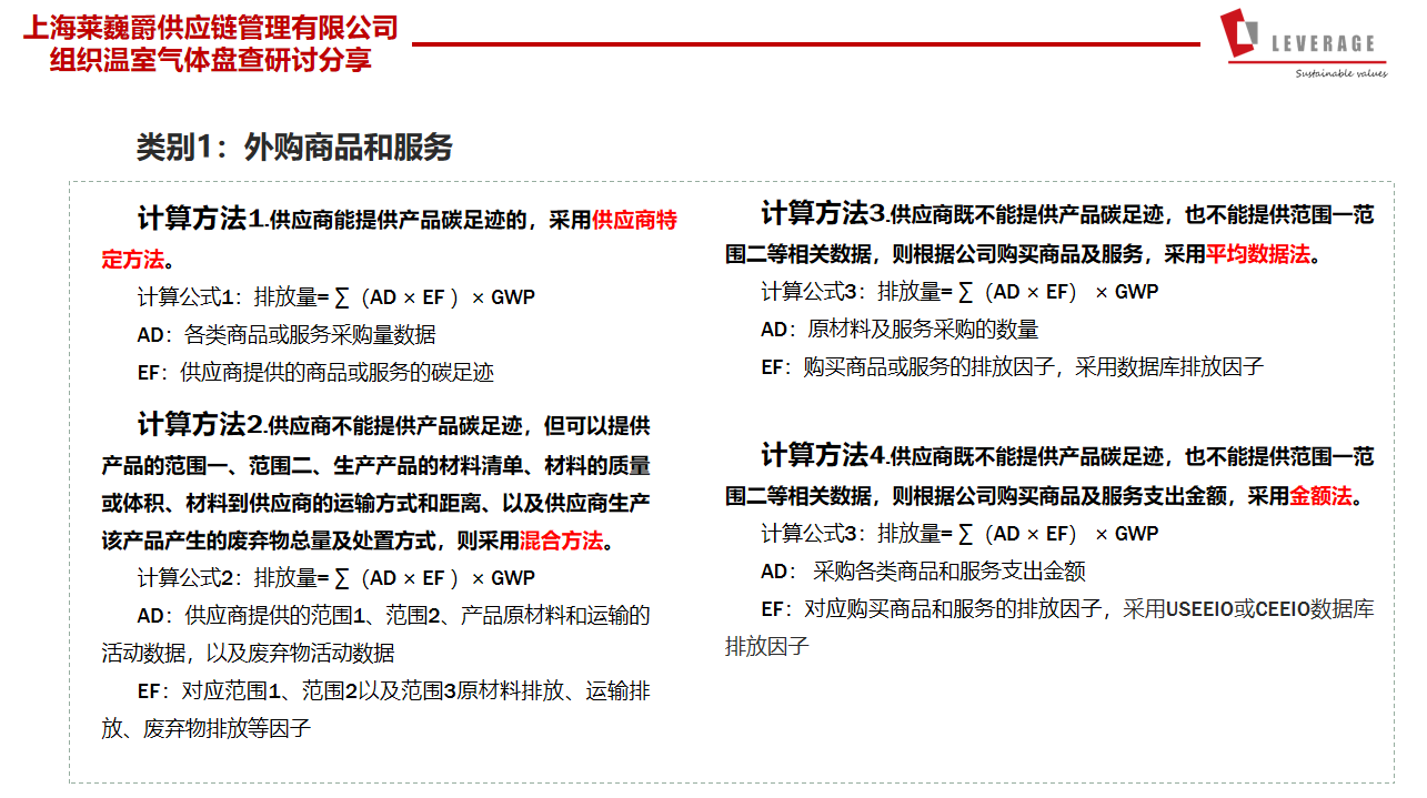
蔡经理将分享的重点与难点放在了范围三的核算上。他依照GHG Protocol,逐一解读了15个类别的间接排放源,并针对企业常见的数据可获得性困境,提供了阶梯式的解决方案。例如,对于外购商品与服务(类别1),最佳实践是获取供应商的特定产品碳足迹数据;若不可得,则可基于采购的物理数量乘以行业平均排放因子进行计算;在物理数据也缺失的情况下,还可采用基于采购支出金额的估算方法。这种务实的阶梯式计算思路,同样适用于上下游运输与配送(类别4和9)、商务旅行与员工通勤(类别6和7)、废弃物处理(类别5),以及售出产品的使用与报废(类别11和12)等其他复杂类别。蔡经理强调,核算的深度可根据数据基础循序渐进,关键在于启动并建立持续改进的机制。他还介绍了包括《中国产品全生命周期温室气体排放系数库》、IPCC指南、Ecoinvent等在内的关键排放因子数据库,指导企业如何根据自身情况选择适用数据源。
最后,蔡经理将碳盘查的价值从技术层面提升至战略高度。他指出,一份经过第三方独立机构审定或核证的温室气体排放报告,其意义远不止于生成一份数据清单。它是企业满足日益严格的供应链绿色准入要求、回应国内外政策法规(如欧盟CSRD)的合规基石;是提升ESG评级、获取低成本绿色融资的关键凭证;更是企业内部识别减排重点、设定科学碳目标(如SBTi)、规划碳中和路线图的决策依据。蔡经理总结道,碳盘查不应被视为被动的成本负担,而应被看作是企业主动管理风险、发现效率提升机会、优化供应链、重塑竞争优势的战略投资。
本次分享内容详实,紧扣企业实操痛点。蔡经理通过系统性的标准解读与流程拆解,不仅为大家厘清了温室气体盘查的复杂框架,更提供了从数据收集到战略应用的全链条行动思路,构建了一个从认知到实践、从合规到战略的完整知识体系,为处于不同发展阶段的企业提供了可操作的行动指南,助力更多中国企业在全球可持续发展的浪潮中,将挑战转化为机遇,赢得绿色转型的主动权与先机。
本次直播干货满满,篇幅有限,无法详尽展示。欲了解详细内容,欢迎查看直播课程回放。

Leverage始终致力于成为企业在可持续发展道路上的可靠伙伴。为持续提供行业前沿洞察与实战指引,我们已精心推出月度系列线上研讨会。目前,前三期研讨会已圆满结束,分别围绕 “SA8000劳工合规”、“欧盟零毁林法规(EUDR)解读”与“组织温室气体盘查核算标准与方法” 展开深度分享,获得了众多参与者的积极反馈。
在系统梳理碳核算的底层方法后,我们将视角延伸至更贴近企业实战的前沿应用。现诚挚邀请您参与即将于1月30日举办的第四期研讨会,第四期主题将聚焦于国际资本市场与全球供应链共同关注的核心实践议题——CDP碳披露2025实战:从“合规披露”到“评级突围”。
随着全球“双碳”进程加速与供应链ESG要求不断提升,CDP碳披露已从一项自愿性倡议,逐步演变为企业连接绿色资本、实现合规经营与出海发展的“必答题”。尤其2025年新版问卷进一步优化评分体系、强化供应链碳排放披露要求,使众多企业面临 “数据核算复杂、评级提升困难、管理行动滞后” 等现实挑战。
第四期研讨会将紧扣上述痛点,系统梳理CDP披露全流程,旨在为企业提供从战略规划到执行落地的完整解决方案。内容将涵盖:
CDP 2025问卷结构解析与最新评分逻辑深度解读;
基于CDP框架的温室气体核算标准化实践与数据管理要点;
从合规披露迈向管理领先的评级提升路径与典型案例剖析。
期待在1月30日与您云端相见,共同探索企业如何在可持续发展进程中实现从“合规”到“价值”的关键跨越。




Leverage作为一家负责任的第三方供应链管理公司,是中国国家认证认可监督管理委员会认证机构(CNCA-R-2020-707)、中国合格评定国家认可委员会检验鉴定机构(CNAS IB0605)、LCA全生命周期绿色管理专业委员会成员单位,同时也被多个国际组织认可,如UNGC、UNEP、ILO等。
随着全球气候变化问题日益凸显,各国纷纷提出碳达峰和碳中和的目标,中国更是在积极应对这一挑战。为了实现“3060”碳达峰和碳中和的目标,国家发展改革委等五部门联合发布了《关于加快建立产品碳足迹管理体系的意见》。
Leverage一直将可持续发展作为商业原则之一,始终致力于为企业提供质量、安全和可持续保障服务,帮助企业实现净零目标。Leverage提供的低碳解决方案涵盖了多个领域,包括产品碳足迹、组织碳核查、CDP碳披露问卷填报、科学碳目标(SBTi)设定、碳中和路线图报告编制等,旨在帮助企业全面了解自身的碳排放情况,制定合理的减排目标,采取有效的措施来降低碳排放。
我们的资质或实践:
·SAI 批准的 SA8000 认证机构(NO.046)
·中国合格评定国家认可委员会检验鉴定机构CNAS (NO.IB0605)
·国际劳工组织(ILO)SCORE 可持续发展项目许可机构
·中国海关总署批准的检验鉴定机构(No.683)
·HIGG FEM环境项目验证机构(NO.131899)
·公益金融联盟(GSFN)创始发起单位
·UNGC联合国契约组织成员
·CNCA中国国家认证认可监督管理委员会认证机构
·中国出入境检验检疫协会合规工作委员会成员
·浙江省国际贸易协会数字化专业委员会联合发起单位及专家委员
· UNEP LCI 联合国环境规划署生命周期倡议成员
·长三角一带一路国际认证联盟服务机构
·长三角绿色低碳发展行动共同体成员
·全生命周期绿色管理专业委员会成员单位
·中国企业气候行动CCCA成员
·AA1000可持续发展(ESG)报告验证机构
· 科学碳目标倡议(SBTi)成员
· TCFD气候相关财务信息披露工作组支持者
·EPD环境产品声明中国认可机构
·联合国责任投资原则组织(UN PRI)签署机构
·IIAF 国际反舞弊协会成员
·上海市企业法律顾问协会 理事单位
·上海市可持续发展研究会国际标准化专业委员会
·国家“绿色制造体系”第三方评价机构
·零碳工厂评价认证服务机构
·上海市绿色低碳服务机构
·制药供应链负责任倡议PSCI审核机构
·全球电子协会IPC1401 ESG管理体系先学伙伴
·EcoVadis 认可的核心咨询合作伙伴
·中华环保联合会ESG专委会委员单位
·IFRS认可的第三方服务机构
·IAASB认可的第三方服务机构
我们的服务:
Leverage在全球范围内为客户提供站式的解决方案和系列增值服务,包括但不限于如审核、认证、验证、验货、绿色供应链管理、培训、Ecovadis/CDP/NQC-SAQ/SBTi/CSA/MSCI 技术咨询、ILO SCORE 企业可持续发展培训项目、Higg FEM 环境验证项目、服务认证、产品认证、ISO 管理体系认证 (ISO9001 质量管理体系、ISO14001 环境管理体系、ISO45001 职业健康安全管理体系、ISO13485 医疗器械质量管理体系、ISO37001 反贿赂管理体系 、 ISO37301 合规管理体系 、GB/T 39604 社会责任管理体系、ISO20400 可持续采购绩效评估、ISO28000 供应链安全管理体系认证 等) 、 SA8000 社会责任审核 、神秘访客服务、OCI 海洋塑料循环回收认证、定制化可持续发展解决方案和 ESG 报告编制及评级提升、AA1000可持续发展(ESG/TCFD)报告鉴证、ISO14064 和 ISO14067 等温室气体碳盘查、碳足迹、碳管理体系建设、碳中和认证、碳中和路线图披露等相关可持续发展服务。
我们的客户:
我们已经为350多家国内外著名品牌提供了专业服务,其中包括正泰集团、金风科技、华为、晶科能源、瑞可达、中材科技、上下、台达、丰田汽车、奇瑞、晨光、中车、阳光能源、冠捷、臻臣、翔泰、Gildan、The Very Group, The Manufactured Network, ARCO, MuscleSquad, WALMART, GAP, H&M, ZARA, NIKE, ADIDAS, ONLY, PVH, VF, TARGET, Costco, ALDI, DUNELM, ASDA, Coles, JCPenney, COLES, NewLook, B&Q, BAREFOOT, MONSOON, George, Waitrose, RiverIsland, HALFORDS, JohnLewis, Hallmark等。
我们的服务网络:
我们也在包括日本、韩国、越南、柬埔寨、孟加拉、缅甸、马来西亚、印度尼西亚、斯里兰卡、巴基斯坦、美国、英国、意大利等国家设立分公司或代表处,相信能为供应链上游的利益相关方提供更为全面的解决方案。
欢迎联系我们
Leverage上海总部 :
地址:上海市闵行区恒南路1328号2号楼M02室
电话: +86 21 64067720
邮箱:info@leveragelimited.com
业务联系:
Murphy Fei 13917452486
Aron Qu 13917794381
Weber Hu 18817921025
其他事宜联系人:
技术支持: Joyce Gu 13601755765
投诉及建议: Murphy Fei 13917452486
廉政事宜: Aron Qu 13917794381
匿名举报邮箱:
compliance@leveragelimited.com
【联系我们】
Tel:
+86 21 64067720
Email: info@leveragelimited.com