公司动态

Leverage支持圣戈班亚太区推动可持续供应链管理|公司动态|莱巍爵供应链官网

Leverage支持圣戈班亚太区推动可持续供应链管理

点击数:


微信图片_20260316082706_853_24 (复制).png

在全球供应链ESG监管日益趋严的今天,可持续发展已不再是企业的“加分项”,而是进入国际市场的“必答题”。作为这一趋势的深度参与者,Leverage始终致力于为企业提供专业的可持续发展解决方案。2026年2月,Leverage以EcoVadis官方认可的核心咨询合作伙伴身份,先后两度携手法国圣戈班集团(Saint-Gobain),为其供应商举办了两场EcoVadis可持续发展评估专项培训:2月3日,面向大中华区供应商的中文专场;2月5日,面向亚太区海外供应商的英文专场。两场培训分别由Leverage经过EcoVadis培训认证的讲师Joyce Gu和Murphy Fei主讲,内容一脉相承,语言精准适配。Leverage凭借深厚的专业积累,为圣戈班供应链的可持续发展转型提供了有力支持。

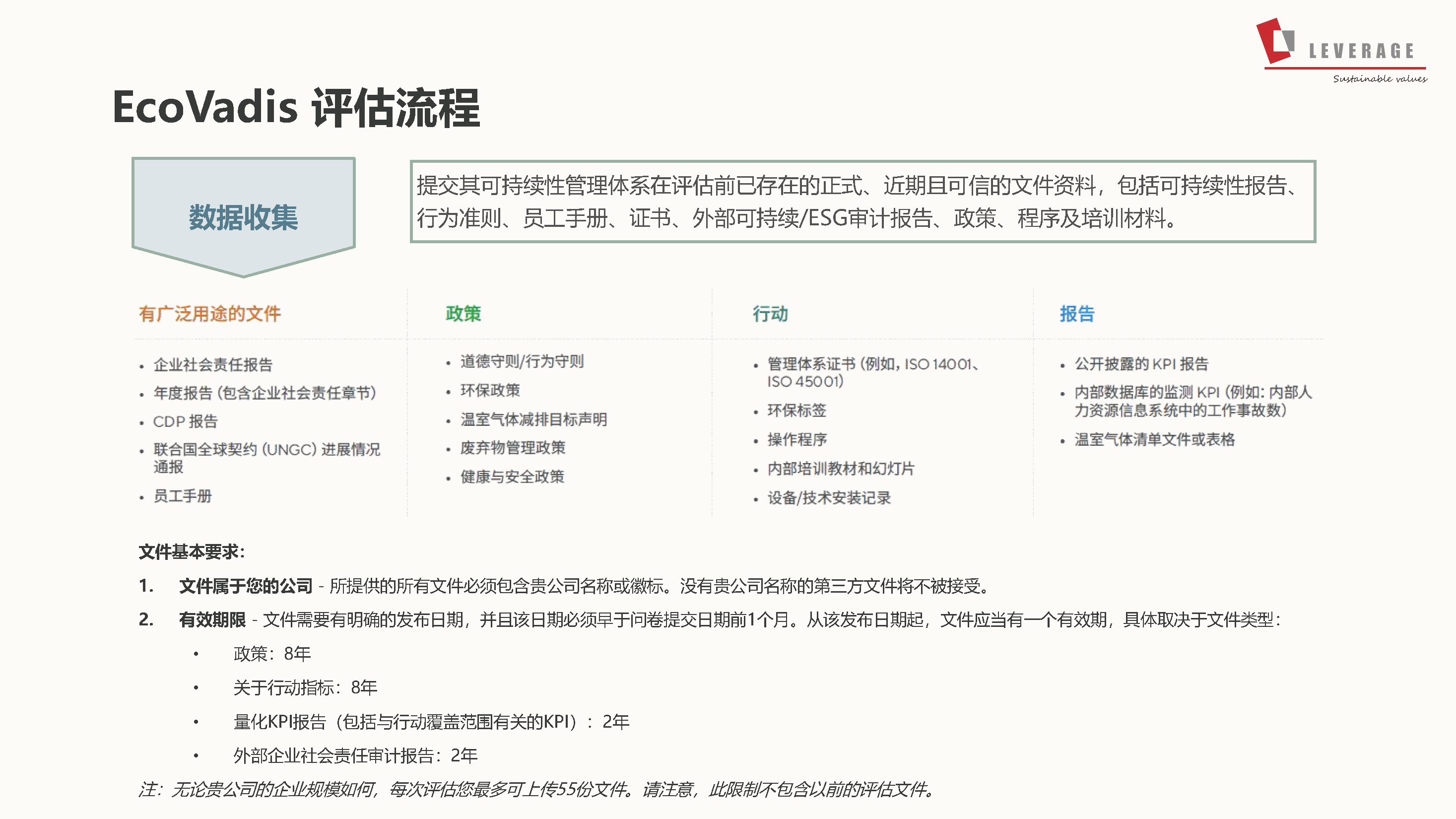
作为全球领先的可持续发展评估平台,EcoVadis已覆盖超过185个国家和地区、250多个行业,为超过15万家企业提供企业社会责任评级服务,强生、欧莱雅、巴斯夫等国际知名企业均是其服务对象。对法国圣戈班集团这样的全球建材行业领导者而言,推动其供应商参与EcoVadis评估、持续提升ESG表现,是构建负责任供应链的核心举措之一。EcoVadis的评估体系围绕环境、劳工与人权、商业道德、可持续采购四大主题展开,采用“政策—行动—结果”三层管理框架,结合政策、背书、措施、认证、覆盖范围、报告及360°观察等七大管理指标,全面衡量企业的可持续发展管理体系成熟度。对于圣戈班的供应商而言,EcoVadis评级不仅是回应买方要求的“通行证”,更是识别自身管理短板、提升竞争力的重要工具。

【CN】EcoVadis 研讨会PPT - 圣戈班Saint-Gobain - 0203 V4_页面_08.png
【CN】EcoVadis 研讨会PPT - 圣戈班Saint-Gobain - 0203 V4_页面_10.png

两场培训内容一脉相承,两位讲师围绕EcoVadis评估的核心框架,为圣戈班的供应商提供了系统而深入的解读。讲解并未停留于概念层面,而是将方法论拆解为可理解、可执行的实操要点,帮助参训企业建立起对EcoVadis评估的整体认知。

【CN】EcoVadis 研讨会PPT - 圣戈班Saint-Gobain - 0203 V4_页面_23.png
【CN】EcoVadis 研讨会PPT - 圣戈班Saint-Gobain - 0203 V4_页面_24.png

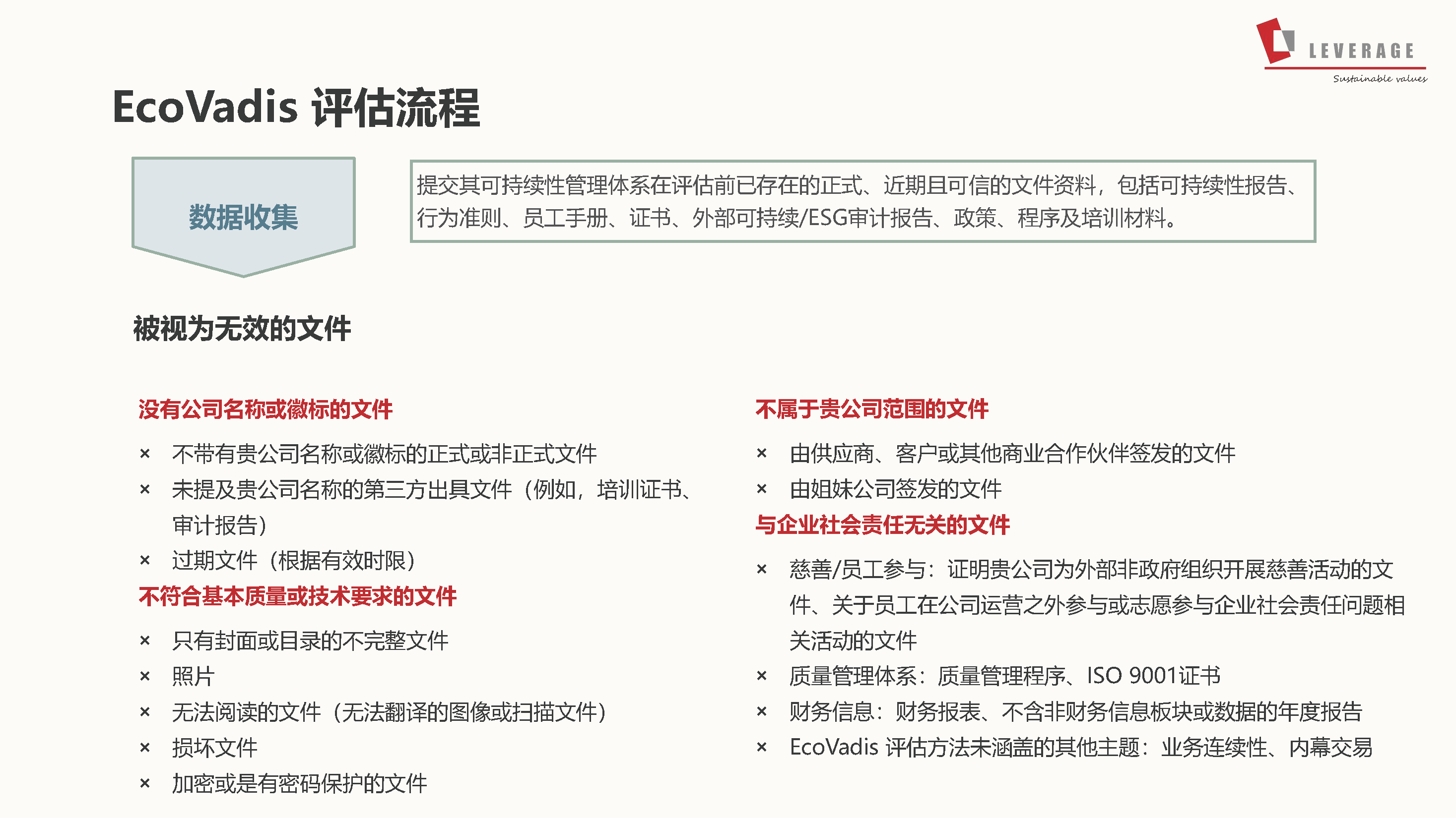
文件准备是EcoVadis评估中最关键的环节,也是最容易出现失误的地方。两位讲师结合大量实际案例,详细解读了文件的有效性要求:所有文件必须包含企业名称或标识,第三方文件若无企业名称将不被接受;政策及行动类文件有效期为8年,量化KPI报告及外部可持续审计报告有效期为2年,且文件发布日期须早于问卷提交前至少一个月;每次评估最多可上传55份文件,但应避免将多份文件合并上传,以免影响评估的透明度与可追溯性。此外,两位讲师还特别梳理了常见的无效文件类型——无公司标识的文件、不符合质量要求的不完整或模糊文件、由供应商或姐妹公司签发的不属于本企业范围的文件、仅与法律合规相关的营业执照或政府审计文件、专为回答问卷而创建的文件等。这些细节的精准解读,有助于参训企业在首次提交时避开最容易失分的环节。

【CN】EcoVadis 研讨会PPT - 圣戈班Saint-Gobain - 0203 V4_页面_36.png

【CN】EcoVadis 研讨会PPT - 圣戈班Saint-Gobain - 0203 V4_页面_37.png

在评分规则部分,两位讲师对EcoVadis的评分逻辑进行了深入剖析。每个主题下的管理指标按0、25、50、75、100分五档评分,总分由四大主题得分加权平均得出。值得注意的是,2026年的评分规则有所调整:奖牌授予将基于百分位排名而非绝对分数,铂金、金牌、银牌、铜牌分别对应前1%、前5%、前15%、前35%的企业。与此同时,360°观察结果的负面记录将直接影响奖牌资格——若任一主题的360°观察指标评分为0,或两个主题评分为25,企业将失去奖牌资格;若过去五年内在环境、劳工与人权、可持续采购主题或过去七年内在商业道德主题存在严重负面结果,同样无法获得奖牌。这意味着企业在提升管理体系的同时,也需要重视外部声誉的管理。对此,圣戈班的要求也很明确:供应商得分不得低于35分,否则需制定整改计划。

【CN】EcoVadis 研讨会PPT - 圣戈班Saint-Gobain - 0203 V4_页面_41.png
【CN】EcoVadis 研讨会PPT - 圣戈班Saint-Gobain - 0203 V4_页面_42.png

此外,两位讲师还重点介绍了提升评分的可行路径。良好的评级结果离不开政策、措施、认证、报告及背书的相互支撑,更离不开企业扎实的可持续发展实践。具体而言:编制符合EcoVadis要求的温室气体盘查报告,有助于获取环境主题分数;加入联合国全球契约、女性赋权原则等国际ESG倡议,可获得公开背书加分;建立SA8000社会责任管理体系并获得第三方认证——Leverage作为SA8000认可的认证机构之一,可为企业提供从体系建立到认证的一站式服务;编制符合GRI标准的ESG报告并寻求第三方鉴证,能够系统呈现企业的可持续发展绩效;获得ISO28000供应链安全管理体系认证或ISO37001反贿赂管理体系认证,则可在可持续采购、商业道德等主题上获得相应分数。这些路径不仅是提升EcoVadis评级的有效手段,更是推动企业管理体系走向成熟的重要支撑。

最后,两位讲师针对供应商们普遍关心的实操问题进行了集中解答。例如,若企业不认同EcoVadis的行业分类,可通过提供ISO证书、商业登记证等文件与官方沟通调整;问卷提交前建议预留1至2个月梳理材料,以确保文件准备充分;评估完成后可重新提交问卷,但需再次支付评估费用;文件格式支持docx、pdf、jpeg等常见格式,单个文件不超过30MB,非英语文件需为可编辑文本格式,或接受英、法、中文等特定语言的扫描文件。这些实操层面的细致解答,为供应商后续参与评估提供了切实的参考。

【CN】EcoVadis 研讨会PPT - 圣戈班Saint-Gobain - 0203 V4_页面_52.png

本次培训的成功举办,显著提升了圣戈班亚太区供应商对EcoVadis评估体系的认知深度与实操能力,为其构建更具韧性、更加透明的可持续供应链奠定了坚实基础。Leverage期待继续以专业服务助力圣戈班及更多企业,共同推动全球供应链向更高质量、更可持续的方向发展。



法国圣戈班集团(Saint-Gobain)


Saint-Gobain_logo.svg.png

法国圣戈班集团(Saint-Gobain)成立于1665年,由法国路易十四时期的财政大臣柯尔贝尔(Colbert)创办,最初是为凡尔赛宫的镜廊制造玻璃。历经360余年的发展与转型,圣戈班已从一家皇家玻璃工坊,成长为全球轻型与可持续建筑领域的领导者。截至2025年,圣戈班在全球80个国家设有分支机构,拥有超过16.1万名员工,全年实现销售额466亿欧元。作为历史悠久的工业典范,圣戈班不仅是法国经济的支柱企业之一,更是全球建筑材料与高性能材料领域的创新标杆,连续多年入选《财富》世界500强,2025年位列第302位。

圣戈班的核心理念是“让世界成为更美好的家园”(MAKING THE WORLD A BETTER HOME)。这一使命贯穿于集团的所有业务活动之中,致力于为建筑、交通和工业领域提供创新、可持续、高性能的材料解决方案。集团的业务覆盖了从建筑前端到工业终端的广泛领域:在建筑产品板块,圣戈班提供涵盖建筑全生命周期的解决方案,包括石膏板系统、岩棉和玻璃棉保温材料、伟伯(Weber)品牌的外墙与瓷砖胶粘剂、地坪砂浆,以及穆松桥(PAM)品牌的球墨铸铁管道系统等;在交通与工业领域,圣戈班为汽车行业提供轻量化玻璃和车窗系统,同时是高功能塑料、磨料磨具、陶瓷材料和耐火材料的全球领先制造商,服务于航空航天、半导体、新能源等高科技产业。

在可持续发展领域,圣戈班作出了明确而坚定的承诺——到2050年实现范围1、范围2和范围3的净零碳排放,是全球首批获得科学碳目标倡议(SBTi)认证的企业之一。近年来,圣戈班在全球范围内持续推进工业脱碳实践:位于丹麦的Isover工厂已完成向生物燃气的能源转型,产品碳足迹降低超过20%;在中国,圣戈班磨料磨具苏州工厂于2022年获得“碳中和达成”认证,2010年至2022年间范围一和范围二碳排放下降了52%。2025年,圣戈班公布了面向2026-2030年的全新战略计划——“引领与增长”(Lead & Grow),旨在通过创新驱动、数字化升级和精准并购,进一步巩固其在全球建材市场的领导地位并加速盈利性增长。

圣戈班自1985年进入中国市场,是最早扎根中国的法国工业集团之一。近四十年来,圣戈班将先进的建筑材料和工业技术引入中国,同时积极推进本土化研发和生产。截至目前,圣戈班在中国已设立1家研发中心和近50家生产基地,拥有超过8000名本地员工,业务覆盖全国主要城市和地区。2017年以来,圣戈班在中国范围内的二氧化碳排放量减少了73%,不可回收废弃物减少了94%。2025年4月,圣戈班在广东开平投资4亿元建设年产6400万平方米纸面石膏板生产基地,进一步扩大其在华南地区的布局。

对圣戈班而言,推动供应商参与EcoVadis评估、持续提升ESG表现,是其构建负责任供应链、实现全价值链碳中和目标的核心举措之一。通过本次亚太区供应商专项培训,圣戈班正将其可持续发展理念与实践延伸至供应链的每一个环节。


Leverage莱巍爵


logo.png

Leverage 是一家廉洁透明负责的第三方供应链管理服务公司,同时也是UNGC、ILO等国际组织的成员,一直致力于促进可持续发展目标的实现。我们除了能够为客户提供专业的认证、审核服务外,还提供战略咨询项目,如Ecovadis技术咨询及CDP碳披露咨询服务。希望通过我们专业化的服务,帮助更多的企业或组织践行社会责任,最终实现企业的可持续发展。

简洁、可靠、全球化企业社会责任(CSR)评级服务的需求正变得越来越重要。我们真诚的希望,通过提供可靠并可量化的企业社会责任(CSR)评估服务,促进全球范围内关于可持续发展的不断改进。

业务咨询.png
服务介绍.png
知识星球.png

ISO管理体系认证 | 服务认证 | 产品认证 | 产品检验检测服务| 企业ESG战略咨询 | ESG报告编制 |   ESG报告鉴证 |   ESG评级提升 |OCI海洋塑料循环回收认证 | 组织碳核查 | 产品碳足迹核算 | 企业碳中和方案定制| CDP/CSA/Ecovadis等国际评价提升项目 | SBTi科学碳目标倡议咨询项目|SCORE可持续发展项目

我们的资质或实践:

·SAI 批准的 SA8000 认证机构(NO.046)

·中国合格评定国家认可委员会检验鉴定机构CNAS   (NO.IB0605)

·国际劳工组织(ILO)SCORE 可持续发展项目许可机构

·中国海关总署批准的检验鉴定机构(No.683)

·HIGG FEM环境项目验证机构(NO.131899)

·公益金融联盟(GSFN)创始发起单位

·UNGC联合国契约组织成员

·CNCA中国国家认证认可监督管理委员会认证机构

·中国出入境检验检疫协会合规工作委员会成员

·浙江省国际贸易协会数字化专业委员会联合发起单位及专家委员

· UNEP LCI 联合国环境规划署生命周期倡议成员

·长三角一带一路国际认证联盟服务机构

·长三角绿色低碳发展行动共同体成员

·全生命周期绿色管理专业委员会成员单位

·中国企业气候行动CCCA成员

·AA1000可持续发展(ESG)报告验证机构

· 科学碳目标倡议(SBTi)成员

· TCFD气候相关财务信息披露工作组支持者

·EPD环境产品声明中国认可机构

·联合国责任投资原则组织(UN PRI)签署机构

·IIAF 国际反舞弊协会成员

·上海市企业法律顾问协会 理事单位

·上海市可持续发展研究会国际标准化专业委员会

·国家“绿色制造体系”第三方评价机构

·零碳工厂评价认证服务机构

·上海市绿色低碳服务机构

·制药供应链负责任倡议PSCI审核机构

·全球电子协会IPC1401 ESG管理体系先学伙伴

·EcoVadis 认可的核心咨询合作伙伴

·中华环保联合会ESG专委会委员单位

·IFRS认可的第三方服务机构

·IAASB认可的第三方服务机构



我们的服务:

Leverage在全球范围内为客户提供站式的解决方案和系列增值服务,包括但不限于如审核、认证、验证、验货、绿色供应链管理、培训、Ecovadis/CDP/NQC-SAQ/SBTi/CSA/MSCI 技术咨询、ILO SCORE 企业可持续发展培训项目、Higg FEM 环境验证项目、服务认证、产品认证、ISO 管理体系认证 (ISO9001 质量管理体系、ISO14001 环境管理体系、ISO45001 职业健康安全管理体系、ISO37001 反贿赂管理体系 ISO37301 合规管理体系 、GB/T 39604 社会责任管理体系、ISO20400 可持续采购绩效评估、ISO28000 供应链安全管理体系认证 等) SA8000 社会责任审核 、神秘访客服务、OCI 海洋塑料循环回收认证、定制化可持续发展解决方案和 ESG 报告编制及评级提升、AA1000可持续发展(ESG/TCFD)报告鉴证、ISO14064 和 ISO14067 等温室气体碳盘查、碳足迹、碳管理体系建设、碳中和认证、碳中和路线图披露等相关可持续发展服务。


我们的客户:

我们已经为350多家国内外著名品牌提供了专业服务,其中包括正泰集团、金风科技、华为、晶科能源、瑞可达、中材科技、上下、台达、丰田汽车、奇瑞、晨光、中车、阳光能源、冠捷、臻臣、翔泰、Gildan、The Very Group, The Manufactured Network, ARCO, MuscleSquad, WALMART, GAP, H&M, ZARA, NIKE, ADIDAS, ONLY, PVH, VF, TARGET, Costco, ALDI, DUNELM, ASDA, Coles, JCPenney, COLES, NewLook, B&Q, BAREFOOT, MONSOON, George, Waitrose, RiverIsland, HALFORDS, JohnLewis, Hallmark等。


我们的服务网络:

我们也在包括日本、韩国、越南、柬埔寨、孟加拉、缅甸、马来西亚、印度尼西亚、斯里兰卡、巴基斯坦、美国、英国、意大利等国家设立分公司或代表处,相信能为供应链上游的利益相关方提供更为全面的解决方案。



欢迎联系我们

Leverage上海总部

地址:上海市闵行区恒南路1328号2号楼M02室

电话: +86 21 64067720

邮箱:info@leveragelimited.com


业务联系:

Murphy Fei 13917452486

Aron Qu 13917794381

Weber Hu 18817921025


其他事宜联系人:

技术支持: Joyce Gu 13601755765

投诉及建议: Murphy Fei 13917452486

廉政事宜: Aron Qu 13917794381

匿名举报邮箱: compliance@leveragelimited.com


               


                   

【联系我们】

Tel:
+86 21 64067720

Email: info@leveragelimited.com





我们的合作伙伴

TOP